Launch Smarter,
Scale Faster

We fuel your business growth by building and managing every part of your digital journey—websites, apps, CRM, marketing, and all your tech needs, handled seamlessly end-to-end.

↓ Scroll to explore

Our Services

End-to-end digital solutions for scaling businesses

Digital Marketing

Digital Marketing

SEO, Paid Ads, Social Media - Drive real revenue

Web Development

Web Development

Fast, secure, conversion-optimized websites

IT Infrastructure

IT Solutions

Enterprise-grade security and reliability

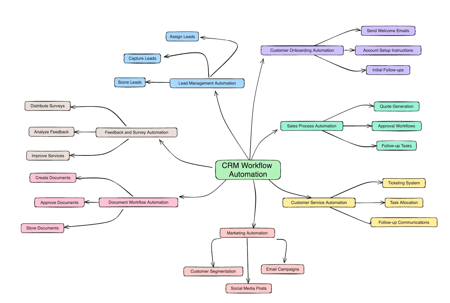
CRM Solutions

CRM Solutions

Custom CRM and automation that scales

Trusted by Growing Businesses

AMIGOS
Identity Interio
Daara Stories
Health Steps
Sparkle Minds
Fiscal Eye
Sahara Cooling Solutions
Vendor Bazaar
CSC & Associates
Mizhi Manifestation
AMIGOS
Identity Interio
Daara Stories
Health Steps
Sparkle Minds
Fiscal Eye
Sahara Cooling Solutions
Vendor Bazaar
CSC & Associates
Mizhi

Why Choose Launch Quests

We're different because we deliver results

Niche Expertise

Niche Expertise

Deep specialization in high-growth industries and proven frameworks

Proven Results

Proven Results

200% avg. lead increase backed by data and real case studies

Transparent Partnership

Transparent Partnership

Clear communication, honest reporting, and collaborative growth

Ready to Launch Smarter?

Book Your 30-Min Strategy Session Today

What We Offer

Case Studies & Results

Real results for real businesses

🏥

Healthcare Clinic - Lead Generation

Healthcare

+175% Patient Leads

Implemented WhatsApp automation and paid ads

🛒

E-Commerce Store - Revenue Growth

E-Commerce

+₹45L Annual Revenue

Built e-commerce platform with conversion optimization

🏢

Real Estate Agency - Deal Closure

Real Estate

+38% Deal Closure Rate

CRM implementation and sales process automation

💼

SaaS Startup - User Acquisition

SaaS

10x Customer Growth

SEO, paid ads, and marketing funnel optimization

📊

Consulting Firm - Client Retention

Consulting

+92% Client Retention

Email automation and customer success processes

🚀

Digital Agency - Ops Automation

Agency

50% Time Saved on Admin

Workflow automation and IT infrastructure setup

What Our Clients Say

RK

"Launch Quests' CRM automation completely transformed our sales workflow. It was a true game-changer for our growth.

Anil kumar

CTreee

★★★★★
PS

"Best ROI on marketing spend we've ever had. Their team truly understands our niche and delivers results."

Jayesh

AMIGOS

★★★★★
AP

"Professional, results-oriented, and transparent. Exactly what we needed to scale beyond exceptation monthly."

Narayankutty

Vendor Bazaar

★★★★★
NS

"Our lead quality improved 3x after their paid ads optimization. Highly recommend Launch Quests!"

Soumya

Mizhi

★★★★★
VD

"The team went above and beyond. True partners in our growth journey from startup to scale-up."

Dharamendra Singht

Fiscal Eye

★★★★★

About Us

SA

Our Story

Launch Quests began as a small bootstrapped idea—to help Indian businesses grow through smart, reliable technology. From building our first website to offering complete software, IT, and digital marketing solutions, our journey has been driven by transparency, innovation, and real results.

Today, we partner with startups and corporates across India, helping them run smoother, scale faster, and embrace digital transformation with confidence. And as we expand into HR, accounting, and corporate services, our mission remains the same: to empower 100+ Indian businesses with a strong, future-ready digital ecosystem.

Meet Our Team

Sooraj - Founder & CEO

Sooraj S

Co-Founder & CTO

Experienced in DevOps, Cloud, and CRM solutions, with a strong track record working across multiple corporate environments.

Thejas - Founder & CEO

Thejas KG

Co-founder & Head of IT Solutions

With 8+ years of experience in IT and digital services, helping brands transform and grow seamlessly.

Sooraj - Founder & CEO

Jinso Mon Rajeev

Head of Marketing

Experienced marketing professional skilled in driving brand growth and customer engagement.

Sooraj - Founder & CEO

Ranees

Sales & Growth Manager

Experienced sales professional with a strong track record in driving revenue and building client relationships

Our Values

💡

Innovation

Staying ahead with cutting-edge solutions and strategies

🔍

Transparency

Clear communication, honest reporting, no hidden fees

🎯

Results

ROI-focused approach backed by data and proven methods

1+ Years

In Business

10+ Projects

Completed

95% Satisfaction

Client Rating

Insights & Resources

Learn, grow, and scale with our expert insights

CRM Guides

5 CRM Mistakes Costing You ₹10L Per Year

Learn the common CRM implementation mistakes that Indian agencies make and how to avoid them.

5 min read
Digital Marketing Trends

Google Ads ROI in 2025: What's Changed

Updated strategies for maximizing ad spend and reducing cost-per-lead in the new algorithm era.

7 min read
Niche Growth Tips

Scaling to ₹1Cr: The SOP Playbook

Step-by-step framework used by 50+ agencies to go from ₹30L to ₹1Cr monthly revenue.

12 min read
Tech Insights

WhatsApp Automation: From Leads to Customers

Complete guide to integrating WhatsApp automation in your sales funnel for instant qualification.

8 min read
Digital Marketing Trends

Email Sequences That Convert: Real Data

Proven email templates and sequences that generate 40%+ open rates and 15%+ conversion.

6 min read
Niche Growth Tips

Niche Selection: The ₹30L Trap

Why most agencies stay stuck at ₹30L and how to choose the right niche to break through.

10 min read

Subscribe to Our Newsletter

Get weekly insights on scaling your business, marketing strategies, and tech automation.

Get In Touch

Ready to scale your business? Let's talk.

Send Us a Message

Contact Information

Email

solutions@launchquests.com

Phone

+91 72041 48390

Address

LaunchQuests Pvt. Ltd. WeWork Galaxy, Residency Road, Richmond Town
Bangalore, Karnataka 560025

Follow Us

📅 Book a 30-Min Discovery Call

Get personalized recommendations for scaling your business.